• 简介
  • 编辑委员会
  • 前言
  • 2024年度国家自然科学基金改革举措
  • 申请规定
  • 科学部资助领域和注意事项
    • 数学物理科学部
    • 化学科学部
    • 生命科学部
    • 地球科学部
    • 工程与材料科学部
    • 信息科学部
    • 管理科学部
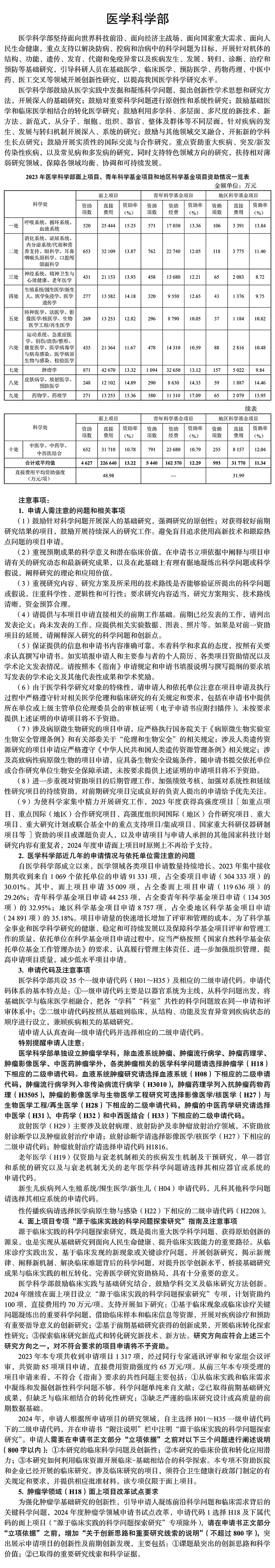
    • 医学科学部
    • 交叉科学部
  • 面上项目
  • 青年科学基金项目
  • 地区科学基金项目
  • 重点项目
  • 重大项目
  • 重大研究计划项目
  • 优秀青年科学基金项目
  • 国家杰出青年科学基金项目
  • 创新研究群体项目
  • 基础科学中心项目
  • 数学天元基金项目
  • 国家重大科研仪器研制项目
  • 国际合作研究与交流项目
  • 外国学者研究基金项目
  • 联合基金项目
  • 国家自然科学基金申请代码
  • 附录
科学部资助领域和注意事项
首页 >> 2024年度项目指南 >> 科学部资助领域和注意事项 >> 医学科学部

  • 医学科学一处
  • 医学科学二处
  • 医学科学三处
  • 医学科学四处
  • 医学科学五处
  • 医学科学六处
  • 医学科学七处
  • 医学科学八处
  • 医学科学九处
  • 医学科学十处