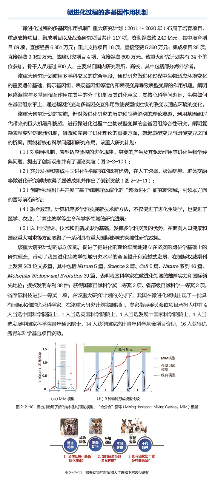
(二)结束评估计划
当前位置:
首页
>年度报告
>2020年度报告
>第二部分 资助情况与资助项目选介
2024年度报告
2023年度报告
2022年度报告
2021年度报告
2020年度报告
前言
第一部分 概述
第二部分 资助情况与资助项目选介
第三部分 资助成果巡礼
第四部分 国际(地区)合作与交流
第五部分 科研诚信建设
第六部分 组织保障
附录
2020年度报告