当前位置:
首页 >
年度报告
>
2021年度报告
>
第三部分 资助成果巡礼
>
2021年度优秀成果巡礼
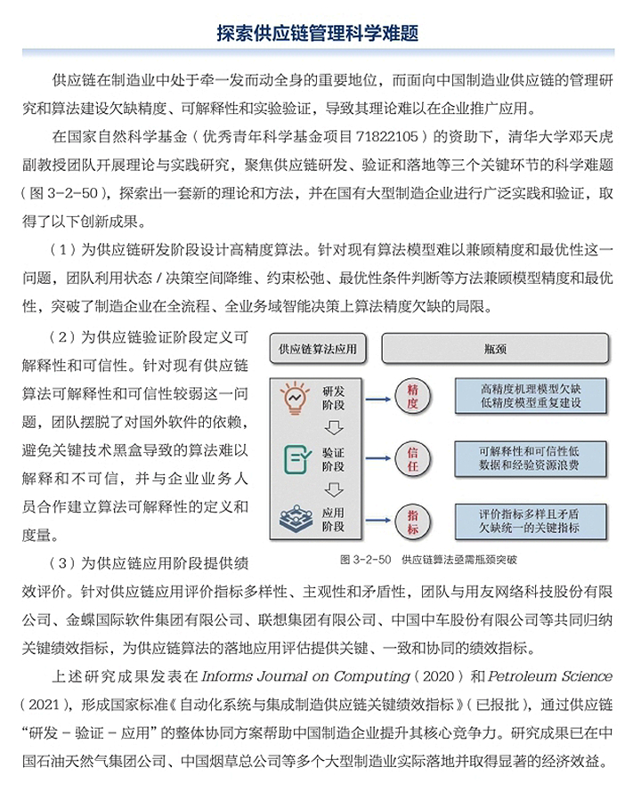
探索供应链管理科学难题