< 详细页

中国团队设计新冠疫苗新平台,发布mRNA首个动物实验数据

        疫苗被认为是终止此次新冠大流行,并帮助恢复全球经济的最有效方法之一。来自上海交大、复旦大学等机构的联合科研团队最近设计了一款mRNA新冠疫苗。该疫苗通过模拟冠状病毒表面蛋白和内部核酸,从而结合了灭活疫苗和mRNA疫苗的功能,这为全球的抗疫提供了一个全新的疫苗平台。这款疫苗名为ShaCoVacc,通过单次注射,即可诱导强烈的刺突特异性体液免疫反应,并具有有效的中和活性。
        值得注意的是,目前mRNA新冠疫苗还未有动物实验的详细数据披露,该团队提供的数据也是全球首个。以上研究来自当地时间5月15日,《单剂量SARS-CoV-2模拟颗粒疫苗诱导有效的中和活性》(A single dose SARS-CoV-2 simulating particle vaccine induces potent neutralizing activities),研究人员来自上海交通大学、复旦大学、上海本导基因技术有限公司、国家北京药物安全评价研究中心、贵州医科大学。该项研究的通讯作者为复旦大学基础医学院应天雷研究员、复旦大学附属上海眼耳鼻喉科医院副主任医师洪佳旭,以及上海交通大学系统生物医学研究院蔡宇伽研究员。
        为了产生类似天然的免疫原,又不引起感染,研究者通过将编码mRNA刺突蛋白(Spike)注入的病毒模拟颗粒(VSPs)内部,该病毒模拟颗粒由慢病毒颗粒衍生而来;研究者还对病毒模拟颗粒表面的刺突蛋白进行了修饰。该研究表征了新疫苗平台的mRNA拷贝数、糖基化状态、转导效率和先天免疫特性。
        重要的是,研究显示ShaCoVacc通过单次注射,即可诱导强烈的刺突特异性体液免疫反应,并具有有效的中和活性。另外,研究者使用肽微阵列公开了刺突特异性抗体的表位,并揭示了对特异性中和抗体敏感的表位。这些结果支持ShaCoVacc作为COVID-19的候选疫苗,可进一步开发,而病毒模拟颗粒可以作为新兴传染病的新疫苗平台。
        在过去的几十年中,许多疫苗平台已经被批准用于市场或临床试验。减毒活疫苗是弱化的病原体,可引起强烈的体液和细胞免疫反应,但也有感染风险,尤其是对免疫功能低下的人。灭活疫苗可杀死具有完整结构的病原体并破坏其遗传物质,因此风险较低,但功效也较低。
        蛋白质亚单位疫苗、DNA疫苗和mRNA疫苗通常是安全的,但很难从本质上反映出病毒免疫原的构象结构。病毒样颗粒(VLP)是残缺颗粒,具有能够以其天然构象呈现病毒刺突并引发构象依赖性中和抗体的能力。而更类似于病原体的VLP其表面有刺突结构,内部有编码抗原核酸。哪种疫苗平台真正适用于SARS-CoV-2仍未知,这使得开发新的疫苗平台具有重要意义。由于在新冠患者康复期中已检测到中和抗体,因此模拟SARS-CoV-2的疫苗可以将抗原传递给免疫系统,这与真实病毒的方式几乎相同,从而激发类似的有效免疫响应。
        研究者设计了一种候选疫苗,方法是将刺突蛋白包封在病毒模拟颗粒(VSP)中,并对其表面进行修饰。该病毒模拟颗粒以慢病毒颗粒的形式分别以mRNA和蛋白质模拟野生型SARS-CoV-2。假设,通过携带mRNA的慢病毒颗粒产生过程中,能够实现对全长刺突的表达。
        为了将全长刺突mRNA包装到病毒模拟颗粒中,研究者还设计了一个刺突构建体,该刺突构建体在其转录物上表达带有6X MS2 stem loop的刺突蛋白,这使得刺突mRNA通过与MS2外套融合的GagPol相互作用而被包装到病毒模拟颗粒中。

同时,作为包膜蛋白,刺突蛋白会自动组装到病毒模拟颗粒的膜中。

        为了检查是否已将刺突蛋白mRNA按照设计包装到慢病毒颗粒中,研究者进行了RT-qPCR,发现每个病毒模拟颗粒平均有3或4个拷贝的刺突蛋白mRNA。为了验证刺突蛋白是否已经组装成病毒模拟颗粒及其糖基化状态,研究者以整合缺陷型慢病毒(IDLV)为对照对病毒模拟颗粒的裂解物进行了蛋白质印迹分析。分析发现,其成功修饰了带有或不带有病毒模拟颗粒突变的刺突蛋白,同时可以装载更多的突变此刺突蛋白。
        由于糖基化影响疫苗的免疫原性和免疫优势,实验检查了病毒模拟颗粒表面刺突的糖基化状态。值得注意的是,PNGase F处理后,S2带向下移动,表明病毒模拟颗粒上的刺突蛋白被N-连接的糖基化修饰,这与质谱法揭示的SARS-CoV-2的近期发现一致。
        接下来,研究者将病毒模拟颗粒转导至293T细胞并评估了刺突蛋白的表达。在感染后36小时收获了细胞,进行Western印迹分析。在这里,研究者仍然观察到病毒模拟颗粒在293T细胞中的刺突蛋白表达,表明VSV-G被共组装成病毒模拟颗粒,从而扩大了它们的向性。研究者发现了两个主要的刺突带,可能是糖基化的全长单刺突及其二聚体/三聚体形式。

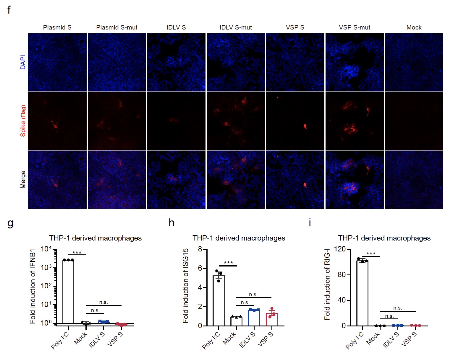
        此外,研究者使用共聚焦分析法对转染或转导的293T细胞进行了确认,其表达了刺突。为了检查病毒模拟颗粒的先天免疫特性,使用THP-1衍生的巨噬细胞作为核酸传感模型,发现I型干扰素(IFN)和IFN刺激的基因ISG-15和视黄酸诱导的基因没有明显增加I(RIG-I)。由于带刺突的病毒模拟颗粒比野生型对应物更有效地掺入了刺突的mRNA和蛋白,因此研究者选择它作为体内评估的候选疫苗(指定为ShaCoVacc)。

        为了获得ShaCoVacc的免疫原性,研究者将候选疫苗注射到C57BL / 6J小鼠中。在接种疫苗后两周后,对小鼠血清进行了酶联免疫吸附测定(ELISA),以获取刺突特异性IgG。研究者观察到了刺突特异性IgG的显著诱导。
为了评估中和抗体的产生,还使用了编码萤火虫荧光素酶的刺突假型HIV进行了中和测定——一种成熟的伪病毒中和测定。有趣的是,在研究中,单次注射ShaCoVacc可以诱导针对SARS-CoV-2的即刻有效免疫反应,而灭活疫苗则需要至少两次或三剂注射。
        研究者还采用了刺突假型慢病毒,该慢病毒编码GFP来转导Huh-7细胞。实验发现,用来自疫苗接种小鼠的1:40稀释血清进行的预培养几乎完全消除了荧光,这对于安慰剂组和阳性对照很明显。有趣的是,来自接种小鼠的血清在Huh-7细胞中没有抑制VSV-G假型慢病毒的转导,这表明中和抗体具有刺突特异性。
        T细胞免疫应答通常对于疫苗控制病毒感染的功能很重要。但是,在COVID-19中,细胞因子的过度产生与症状严重程度相关。因此,研究团队认为,对于任何SARS5 CoV-2疫苗,细胞免疫都必须谨慎。
        在这项研究中,通过模拟带有刺突衍生肽池的脾细胞来评估T细胞免疫反应。研究者没有发现IFN-γ和IL-2的表达增加,这表明对于ShaCoVacc而言,刺突特异性细胞免疫反应并不显著。这与最近的灭活SARS-CoV-2疫苗研究相一致,该疫苗具有保护作用,但未发现接种猕猴的淋巴细胞和关键细胞因子的百分比有显著变化。此外,在疫苗接种过程中未发现ShaCoVacc引起的体重减轻,表明无明显毒性。

        通过解剖接种疫苗的小鼠,可进一步了解刺突特异性抗体的线性表位特征,研究者使用了一种新开发的肽微阵列,其中包含覆盖刺突整个长度的短肽。研究者发现,与疫苗接种组的某些刺突肽相对应的信号强度各不相同,安慰剂治疗的小鼠则未观察到信号。
        研究团队还量化了分别针对S1域和受体结合域(RBD)的抗体的信号强度。接种小鼠的血清在两个结构域均引发了明显较高的信号,这与此前刺突特异性抗体的ELISA分析和中和测定相吻合。
        为了获得表位的全景图,他们绘制了所有疫苗接种小鼠的热图,发现每只疫苗接种小鼠的抗原决定簇特征是不同的。但是,该研究还发现了66.7%的接种小鼠有三个常见的表位(S2-22,S2-76和S2-83)。从康复者血清中提取的针对该表位的抗体已显示出强大的中和活性。值得注意的是,S2-76和S2-83表位是保守的表位,并由SARS-CoV和SARS-CoV-2共享。

        总的来说,该研究通过模拟冠状病毒表面蛋白和内部核酸,从而结合了灭活疫苗和mRNA疫苗的功能,提供了一个新的疫苗平台。由于SARS-CoV-2的资源有限,研究者目前无法用真实病毒再次感染接种过的动物。未来,研究者将进一步揭示了接种小鼠的表位概况和易受特定中和抗体影响的表位,这可能有助于药物和抗体的开发。