由小麦黄花叶病毒(Wheat yellow mosaic virus,WYMV)引起的小麦黄花叶病严重威胁我国小麦粮食生产安全,据调查,该病目前已遍及我国长江流域各省份以及河南、陕西等省,并有不断加重之趋势。培育并推广抗病品种是防治小麦黄花叶病最为经济有效的措施。因此,挖掘小麦黄花叶病毒病抗病基因,剖析其介导的抗病遗传机理,创制出优异的抗性种质资源,可为培育小麦黄花叶病毒病的抗病品种提供重要的基因资源,并对小麦黄花叶病毒病的可持续绿色防控具有重要作用。
近日,宁波大学植物病毒研究所陈剑平院士/羊健研究员团队在《Nature Communications》发表题为“A papain-like cysteine protease-released small signal peptide confers wheat resistance to wheat yellow mosaic virus”的高水平研究论文。该研究利用正向遗传学手段鉴定出WYMV重要抗性基因TaRD21A,对基因功能进行验证,并对其作用机制进行解析。
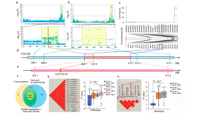
本研究中,作者利用小麦660K和90K芯片对2个关联群体进行小麦黄花叶病(WYMV)抗性位点的全基因组关联分析(GWAS),在小麦的2D染色体上筛选到1个重要的抗病位点。针对该位点进行重组自交系群体(UP-RIL)的构建和标记开发,通过QTL分析将该Qupwym.hau-2DL位点锁定在2D染色体上的604.1-612.2 Mb。结合该区间所有基因在根茎叶的表达丰度、双亲的多态性差异、WYMV的诱导表达谱及显著性SNP的单倍型分析结果,最终筛选到TraesCS2D02G513600作为该位点的抗性候选基因。此外,对包含该抗病位点的亲本Jingshuang16与Bainong64杂交构建双单倍体群体(BJ-DH),结合新开发标记的基因分型结果进行QTL定位,鉴定到TraesCS2D02G513600是Qupwym.hau-2DL的候选基因中唯一位于Qbjwym.hau-2DL区间的基因。

图1 WYMV抗性的基因的挖掘与鉴定
进一步研究发现,TraesCS2D02G513600为小麦木木瓜类半胱氨酸蛋白酶家族(papain-like cysteine protease,PLCP)成员TaRD21A。分别在小麦抗/感品种中分别克隆出该基因并命名为TaRD21AR与TaRD21AS。序列比对发现TaRD21AR与TaRD21AS在96位氨基酸发生变异。
遗传学证据发现,过表达TaRD21AR显著抑制WYMV的侵染。此外,TaRD21AR可通过水解植物内源小肽前体蛋白PROWIP1,形成成熟小肽Wip1,激活MAPK信号途径,增强小麦对WYMV的抗性。
在感病材料中WYMV编码蛋白NIa通过与TaRD21AS互作,从而抑制TaRD21A蛋白酶活性,促进WYMV的侵染。通过序列分析发现,TaRD21AS第96位氨基酸位丙氨酸,而TaRD21AR为苏氨酸。在抗病材料中,该位点发生磷酸化,导致TaRD21AR与NIa互作强度变弱,从而降低了NIa对TaRD21A蛋白酶活性抑制作用。通过对TaRD21A的苏氨酸变异位点在全球1000多份材料中的分布分析发现,具有抗性等位类型的材料在不同国家中占比在5%到23%之间。可见,该基因的抗性等位基因型在全球的材料中分布较少并极具潜在应用价值。

图2 TaRD21A介导的抗病反应示意图
宁波大学植物病毒学研究所刘芃助理研究员为第一作者,宁波大学植物病毒学研究所陈剑平院士、羊健研究员,河南农业大学农学院陈锋教授,北京农林科学院杂交小麦研究所唐益苗研究员为共同通讯作者。宁波大学为第一通讯单位。该研究工作得到浙江省自然科学重大基金、小麦产业技术体系、国家自然科学基金、浙江省高层次人才计划等项目的资助。