近日,温州医科大学李校堃院士团队成员王周光教授联合武汉大学中南医院蔡林教授和华中科技大学罗志强教授联合开发了一种多功能复合压电水凝胶骨组织工程支架,在期刊Mil Med Res(IF=35)上发表题为“The marriage of immunomodulatory, angiogenic, and osteogenic capabilities in a piezoelectric hydrogel tissue engineering scaffold for military medicine” 的文章。文章第一作者为温州医科大学吴平副研究员。文章得到国家自然科学基金项目(批准号:82202352, 82271629)等资助。
骨组织工程支架正在成为替代自体骨移植进行外科骨修复的理想策略,但由于缺乏合适的生物材料,仍然缺乏有效手段促使再生骨达到天然骨的优越性能。故现阶段仍然迫切需要开发新型药物和支架,促进骨损伤修复。骨损伤愈合过程中有一系列的挑战,例如内源性生长因子分泌不足、不受控制和持续炎症的风险、成骨/血管生成受阻导致的氧输送中断,以及活性氧(ROS)过载的可能。骨组织工程支架材料是支持骨再生的一种有效替代策略,可以为骨再生提供有利的微环境。目前,许多骨组织工程支架的促愈合效果已开始接近自体骨移植效果,也有许多新方法如电刺激也被引入到难解骨组织工程领域。然而,如何共同优化协同使用这些技术方法仍然是一个巨大的挑战。
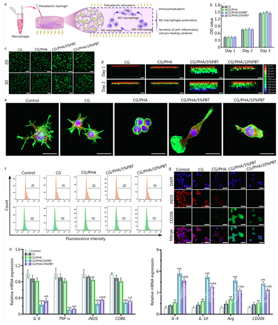
本研究将聚多巴胺(PDA)改性的压电钛酸钡(PDA-BaTiO3, PBT)纳米颗粒和羟基磷灰石(PHA)纳米颗粒掺杂到壳聚糖/明胶水凝胶中,制备了一种新型压电水凝胶骨组织工程支架(图1)。实验证实这种压电水凝胶支架具有自发电、促内源性生长因子分泌、免疫调节、血管生成和成骨能力。壳聚糖/明胶/羟基磷灰石/钛酸钡复合压电水凝胶能在体内原位提供稳定的内源性电刺激。这种能提供原位电刺激的策略和装置与传统的有线电刺激方法相比,提供了一种新的选择,对电刺激在组织工程的基础研究和应用研究中具有重要意义。

图1 压电水凝胶促进骨组织再生的作用机制及其发电机理分析
许多报道表明电学微环境在骨损伤修复中可发挥重要作用。此外,体内的电信号也可以调节巨噬细胞的行为,如迁移、吞噬活性和细胞因子产生。除了常用的生物活性大分子和纳米颗粒的加入,研究人员也发现包括力、电、磁在内的多种生理刺激通过影响骨相关细胞行为和细胞成熟。比如骨组织本身是压电的,可以对身体的机械活动做出反应,从而调节骨细胞的代谢和增殖。压电生物材料,如聚乳酸(PLLA)、胶原蛋白、丝绸和铌酸钾钠(KNN)等,能够输出生理性的电微环境,在增强代谢活动方面可发挥重要作用。在该研究中,该壳聚糖/明胶/羟基磷灰石/钛酸钡压电水凝胶提供的电信号和电学微环境可调节免疫,促进巨噬细胞向M2型极化(图2),以及促进巨噬细胞抗炎型和促愈合的细胞生长因子分泌(图3)。并且,通过细胞抑制实验验证了该压电水凝胶是通过调控巨噬细胞PI3K/Akt信号轴来调控巨噬细胞的极化。
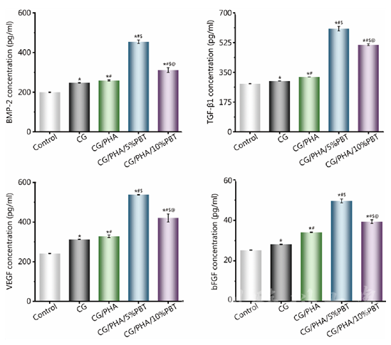
此外,骨缺损后新骨的发生与血管化密切相关,新生血管可参与骨再生的一系列生理病理过程,是骨丢失后骨再生的重要环节。由于过度的氧化应激,成纤维细胞生长因子bFGF、血管内皮生长因子(VEGF)的表达降低,从而极大地阻碍骨缺损部位的血管生成功能。有研究表明,电刺激可促进血管扩张,增强血管通透性,增加局部组织血流量。电刺激可刺激骨折坏死附近的血管内皮细胞形成新生血管并生长到缺血端,为损伤组织提供血液供应。新生血管与VEGF、bFGF表达密切相关。然而,并非所有类型的电刺激都能促进VEGF、bFGF的表达。例如,Kasama Srirussamee等研究表明,直流电刺激不能促进成骨前细胞中VEGF、bFGF的表达。相反,Sook Kim等通过RT-PCR和ELISA实验证实交流电刺激可显著上调VEGF、bFGF表达。而在我们所制备的压电水凝胶在压力之下能自发产生交流电,并且我们也同时证明这种交流电刺激可以有效促进巨噬细胞及组织缺损部位VEGF、bFGF的表达,从而促进新血管的生成。
在本研究中详细研究了水凝胶促进M2巨噬细胞表型极化、促进成骨分化和血管生成、加速骨再生和重塑的能力,同时也说明该压电水凝胶植入体是一种具有潜在生物活性的支架生物材料,具有产生压电微环境的特殊能力。综上所述,该壳聚糖/明胶/羟基磷灰石/钛酸钡压电水凝胶骨组织支架在临床修复临界骨缺损方面具有很大的应用潜力。

图2 压电水凝胶的免疫调控的功能

图3 压电水凝胶刺激巨噬细胞内源性生长因子分泌