< 详细页

西安交大孙贺全团队与合作者构建首个单倍型解析的四倍体马铃薯泛基因组

       西安交通大学智能网络与网络安全教育部重点实验室、电信学部自动化学院联合德国马普植物育种研究所、慕尼黑大学等多家国际科研团队,构建首个单倍型解析的四倍体马铃薯泛基因组,相关研究成果发表在《Nature》期刊。这项研究推动了马铃薯基因组研究的理论与技术创新,解码了欧洲四倍体马铃薯种群85%的遗传变异,为智慧育种与全球粮食安全提供了关键组学资源。
        马铃薯起源于南美洲安第斯高地,约一万年前被驯化,16世纪中期由西班牙航海者引入欧洲,随后传播至全球,成为最重要的块茎类粮食作物(图1)。目前,全球超13亿人以马铃薯为主食,而中国已成为全球最大的生产国,年产量近一亿吨。马铃薯优良品种的选育对保障我国乃至全球粮食安全都具有重要意义。 然而,商业化马铃薯多是同源四倍体:简单地说,每个细胞基因组中每条染色体序列都有孪生兄弟般相似的四个拷贝(A1/A2/A3/A4)。由于区别并拼装每份拷贝序列(即基因组分型重建)一直是科学界的全球性挑战难题,我们对四倍体马铃薯遗传信息的认知仍存在巨大空白。最近,科学家通过构建遗传图谱成功破译了个别品种基因组(如Sun et al., Nature Genetics, 2022、Bao et al., Molecular Plant, 2022),但这仅相当于拿到了一块拼图的些许碎片,四倍体马铃薯种群水平的遗传多样性全景仍不清晰。基因组复杂的组织结构以及相关理论认识的缺乏使杂交选育充满挑战。
        为了解析四倍体马铃薯种群遗传多样性、追溯其育种历史,为数智化育种提供分子水平科学依据,科研团队启动了泛基因组研究。 科研团队创新性地设计了同源四倍体基因组分型重建方法——tetraDecoder,解决了分型挑战。该方法解除了对遗传图谱的依赖,降低了测序技术门槛,仅基于参考基因组、三代长片段全基因组测序技术以及染色体构象捕获技术,构建序列互作图谱,采用friend-of-friend聚类算法实现基因组分型,实验测试证实其分型精度超98%。
        科研团队筛选了10个四倍体马铃薯(源于1810~1932),重建了40套高质量单倍型基因组。马铃薯谱系分析表明这些历史性品种是欧洲马铃薯育种史上的核心材料,广泛用于杂交选育现代品种,代表了欧洲栽培种马铃薯的遗传多样性,可为评估现代品种的遗传潜力提供重要参考。
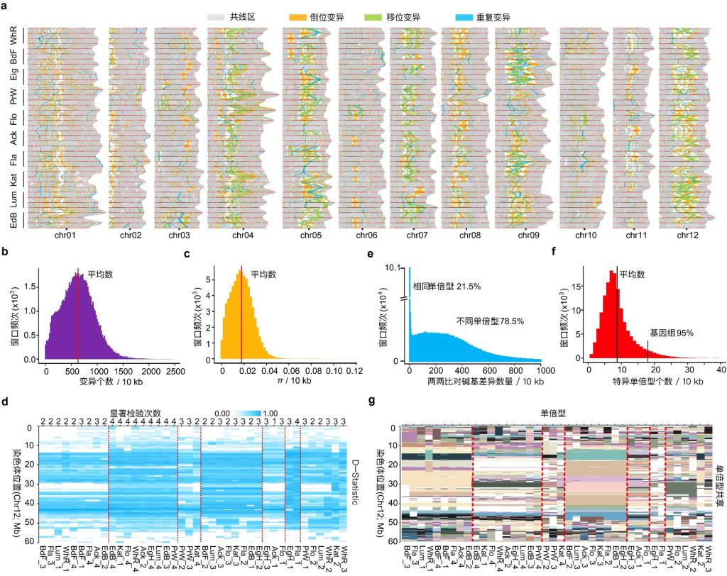
        科研团队构建了国际首个单倍型解析的四倍体马铃薯泛基因组,解码了种群85%的遗传变异。分析发现:(1)基因组中单倍型序列差异极其显著(约2%)。团队推测该现象与野生种质大规模基因渗入有关(图2a-d)。序列多样性为马铃薯适应环境奠定了遗传基础,也为分子生物学研究增加了复杂性。(2)基因组中特异单倍型数量非常有限。在40套单倍型基因组中,任意10-kb窗口内平均仅9个特异单倍型。这一现象恰如厨房灶台上摆满了调味瓶,但里面非糖即盐,味道有限。团队推测这源于马铃薯在驯化、传播与环境适应过程中所经历的多次遗传瓶颈。“超高杂合度+有限单倍型”遗传多样性特征为马铃薯现代育种指明了方向:追求产量和品质同时,应注重(如引入外源基因或利用基因组编辑等技术)提升单倍型多样性,以增强其抗病性、抗逆性和环境适应能力(图2e-g)。
图2. 四倍体马铃薯遗传多样性分析。a.单倍型基因组共线性与结构变异图谱;b-d.野生种基因渗入致超高的序列多样性;e-g.遗传瓶颈致有限的单倍型多样性
        文章链接: https://www.nature.com/articles/s41586-025-08843-0