• 基金委网站
  • EN手机
  • 首页
  • 中心概况
  • 战略政策
  • 工作动态
  • 科学新闻
  • 出版物
  • 采编投稿
  • 科普讲堂
  • 年度报告
  • 中国科学基金
  • Science Foundation in China
  • 中国基础研究前沿
  • 中国基础研究报告
  • 基础研究进展书目推介
首页 > 出版物 > 中国基础研究报告

中国基础研究报告

非常规突发事件应急管理研究:第2章 国内外研究情况

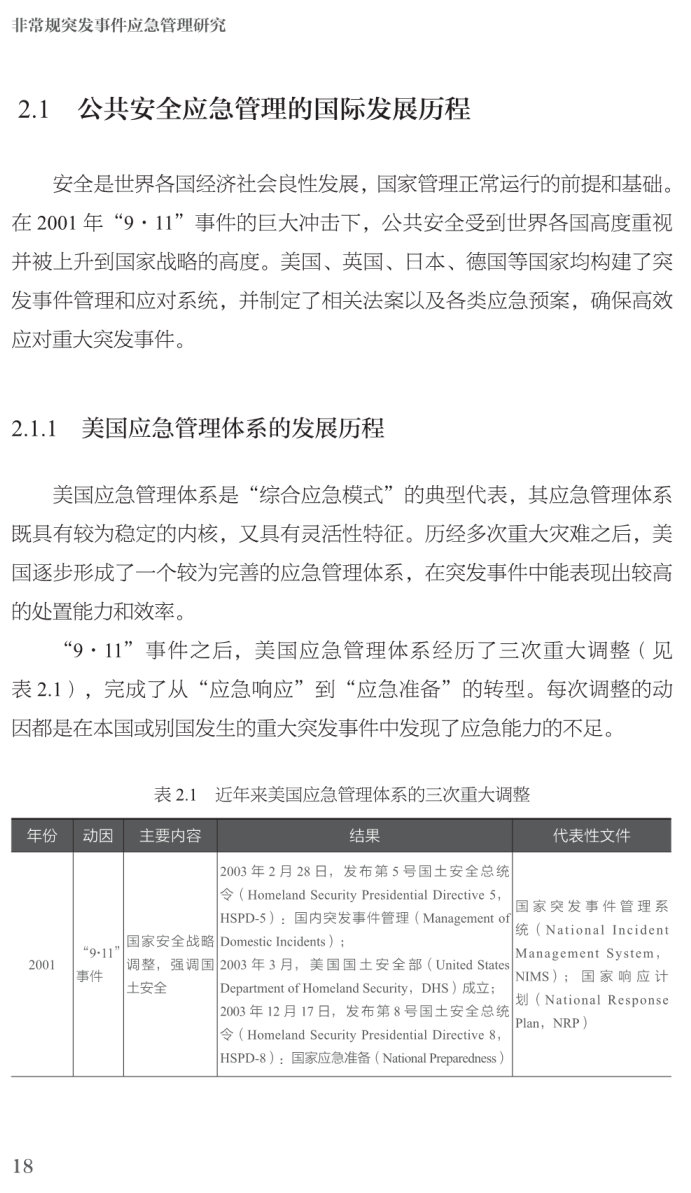
2.1 公共安全应急管理的国际发展历程

2.2 公共安全应急管理的国内发展历程

2.3 公共安全应急管理的国际趋势

2.4 国内的社会变革和技术发展状况

返回页首

返回目录

友情链接:
─政府─ 
  • 中央政府门户网站
  • 国务院网站
  • 人大网站
  • 政协网站
─友情链接─ 
  • 国家自然科学基金委员会
  • 中国科协
  • 中国科学院
  • 中国工程院
─科学传播─ 
  • 中国科普网
  • 科普中国
  • 中国数字科技馆
  • 科学网
  • 环球科学
  • 《自然》中文版
版权所有:国家自然科学基金委员会  联系地址:北京市海淀区双清路83号  邮政编码:100085