7月2日,中南大学湘雅医院神经内科、国家老年疾病临床医学研究中心(湘雅)唐北沙教授团队在国际神经病学领域权威期刊《Brain》以论著形式在线发表题为“The role of genetics in Parkinson’s Disease: a large cohort study in Chinese mainland population”的原创性论文。唐北沙教授、郭纪锋研究员、李津臣研究员为该论文并列通讯作者,赵宇文、秦利霞博士研究生为共同第一作者,中南大学湘雅医院为第一单位兼第一通讯单位。该研究从帕金森病(PD)相关基因的角度,首次针对中国大陆家族性PD及早发型PD人群进行大样本、全面、系统的遗传学研究,绘制了中国大陆PD相关基因突变图谱,系统地提出中国大陆人群PD相关基因发病年龄谱及表型谱,对PD分子诊断与分型、精准治疗具有指导性意义。

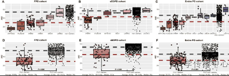
PD的病因和发病机制仍不十分清楚,现多认为老龄化(aging)、遗传(genetics)和环境因素(environment)及其相互作用参与了PD的发生发展。自上世纪90年代第一个PD致病基因—SNCA被鉴定以来,遗传因素在PD发病机制中的作用越来越受到关注。唐北沙教授团队采用新一代测序(Next-generation sequencing,NGS)技术结合多重连接探针扩增(Multiplex ligation-dependent probe-amplification assays,MLPA)技术,针对192例常染色体隐性遗传PD(AR-PD)家系先证者、242例常染色体显性遗传PD(AD-PD)家系先证者及1242例早发型PD患者(EOPD)系统分析了23个已知PD相关基因和GBA基因,依照美国医学遗传学与基因组学学会(ACMG)标准和指南,发现在AR-PD家系中PD相关基因突变率为33.85%,在AD-PD家系中PD相关基因突变率为4.13%,在EOPD患者中PD相关基因突变率为4.59%(见图1)。同时发现突变频率最常见的是PRKN基因,其次依次为GBA、LRRK2、PLA2G6、PINK1、SNCA、ATP13A2等基因。携带PD相关基因致病突变的PD先证者发病年龄(AAO)(中位值为31.5岁)比没有携带PD相关基因致病突变的PD先证者(即非携带者,中位值为46.0岁)提前了14.5年(见图2)。该研究还对新发现的SNCA p.P117S突变、LRRK2 p.N1437D突变、PRKN c.619-1G > C突变、PRKN p.C323-V324del突变等进行了细胞生物学验证,进一步表明它们在PD中的致病性。

图1 中国大陆家族性PD及EOPD的PD相关基因突变谱

图2 PD先证者发病年龄(AAO)图谱
该研究揭示了中国大陆家族性PD、EOPD的部分遗传因素,提示了PD相关基因检测在家族性PD、EOPD的重要性,特别是AAO ≤ 40岁的PD患者。此外还提示中国大陆家族性PD、EOPD还存在未明的遗传因素,需要进一步深入探讨。该研究对基因型与临床表型进行了深入分析,提供不同基因型PD的详细自然史资料,为个体化精准治疗提供一定的指导意义。
该研究成果得到了国家重点研发计划项目(2016YFC1306000)、国家自然科学基金重点项目(81430023)的支持。
参考文献
1、Zhao YW, Qin LX, Pan HX, Liu ZH, Jiang L, He Y et al. The Role of Genetics in Parkinson"s Disease: A Large Cohort Study in Chinese Mainland Population. Brain. 2020 Jul 2; awaa167. doi:10.1093/brain/awaa167