4月3日,Nature杂志在线发表了原中国科学院分子植物卓越中心/植物生理生态研究所上海植物逆境生物学研究中心徐通达(现福建农林大学海峡联合研究院园艺中心教授)研究组完成的题为“TMK1-mediated auxin signalling regulates differential growth of the apical hook”的研究文章,文章揭示了植物类受体蛋白激酶Transmembrane Kinase 1(TMK1)介导的生长素信号途径调控植物差异性生长的分子机制。
生长素作为植物最重要的激素之一调控了植物发育的复杂过程,不同浓度的生长素对植物的调控作用不同,但其浓度效应的作用机制目前尚不清楚。本研究以双子叶植物的顶端弯钩为模型探索了内外侧不同生长素浓度导致植物差异性生长的信号传递机制。顶端弯钩对于双子叶植物种子在土壤中顺利萌发起着至关重要的作用,它的形成使得植物在出土过程中由弯钩处的下胚轴优先接触土壤,巧妙地保护了子叶与顶端分生组织不受土壤机械摩擦的损害。之前的研究表明生长素的不对称分布对顶端弯钩的形成和维持至关重要,但生长素是如何激活顶端弯钩处两侧的生长素信号通路,导致两侧细胞不对称生长的分子机制仍然不清楚。
TMK家族蛋白已被报道参与生长素对于细胞水平调控的信号传递。徐通达课题组最新发现植物该类受体蛋白激酶家族成员之一TMK1介导了生长素对于顶端弯钩发育的调控。在顶端弯钩维持阶段,其内侧细胞的高浓度生长素能促进TMK1剪切形成TMK1C末端片段并从细胞膜转运到细胞质和细胞核内,进而调控下游通路。通过探索,研究人员发现剪切后的TMK1C特异地和两个非经典Aux/IAA家族转录抑制子IAA32和IAA34互作,并磷酸化IAA蛋白。Aux/IAA蛋白受到生长素细胞核内受体TIR1调控,并被TIR1介导的泛素化途径所降解。有意思的是,与TMK1C互作的IAA32/34并不具有与TIR1互作的结构区域,因此不能被TIR1所调控,这意味着TIR1-介导的生长素信号途径和TMK1-介导的生长素途径通过选择不同IAA蛋白来区分下游信号途径。研究还意外发现,与之前报道的TIR1/AFB介导的生长素对于Aux/IAA蛋白泛素化降解过程相反,生长素通过TMK1剪切后形成的TMK1C来稳定IAA32和IAA34蛋白,最终依然通过ARF转录因子来调控基因表达,在生长素聚集的地方抑制细胞生长,从而导致顶端弯钩内外侧的差异性生长。
该项研究阐明了一条新的生长素-TMK1-IAA32/34信号通路,一方面揭示了生长素通过TMK蛋白剪切的方式从细胞膜向细胞质和细胞核传递信号,另一方面揭示了生长素通过非典型IAA蛋白调控植物生长发育的分子机制。该信号通路解释了局部高浓度生长素抑制生长的分子机制,从而解释了顶端弯钩维持阶段内外侧差异性生长的调控机制。该工作为生长素信号通路的研究开拓了新的思路,拓展了新的方向。
植物逆境中心博士生曹珉,副研究员陈蓉,博士生李盼为该论文的共同第一作者,原植物逆境中心徐通达研究员(现福建农林大学教授)为通讯作者。植物逆境中心为第一完成单位,福建农林大学海峡联合研究院园艺中心为合作完成单位。该研究工作得到了科技部重点研发计划青年项目,基金委优秀青年基金, 植物逆境中心和福建农林大学的经费支持以及中国农大重点实验室开放基金的资助。
论文链接:https://www.nature.com/articles/s41586-019-1069-7

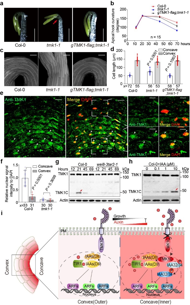
图a-d. TMK1介导了生长素对于顶端弯钩发育的调控。图e-h. TMK1在顶端弯钩内侧细胞高浓度生长素作用下发生剪切并且其C端蛋白片段转移至细胞质和细胞核内。图i. 生长素-TMK1-IAA32/34信号通路调控顶端弯钩维持阶段的工作模型图。在顶端弯钩外侧细胞中,生长素浓度较低,TMK1大多定位在细胞膜上。在顶端弯钩内侧细胞中,生长素浓度较高,生长素促进TMK1 C端片段剪切下来(TMK1C)进入细胞质和细胞核中,磷酸化IAA32和IAA34并使其稳定。IAA32和IAA34可以和ARF蛋白互作并抑制ARF的活性调控基因表达。