我校生命科学学院白海花教授领衔的中国科研团队经过7年的科研攻关,揭示了东北亚人群的进化与扩散等重大科学问题,构建了蒙古族人群的遗传图谱。
11月6日,该研究结果《Whole genome sequencing of 175 Mongolians uncovers population-specific genetic architecture and gene flow throughout North and East Asia》发表在国际顶级的遗传学期刊《Nature Genetics》(影响因子27-35),我校为第一完成单位,白海花教授、吴柒柱教授为第一作者,布仁巴图教授为通讯作者,裴志利、吉日木图、莫日根巴图、姜明洋、王顶柱、哈申其木格、高颖、杨立清、苏雅拉图、吴慧光、陈宇杰等专家教授参加完成。该研究的主要合作单位还有内蒙古农业大学。研究过程严格遵守科研伦理,受检者均签署了知情同意书,原始数据保存于深圳国家基因库。
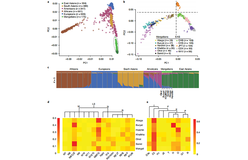
人类基因组计划和单倍体型计划研究结果表明人与人之间的基因组相似度超过99.5%,同时不同人群的民族和种族之间遗传学多态性也客观存在。自古以来蒙古民族以游牧为主要生产、生活方式,由于地理环境、生活习俗、文化传统等原因形成一个相对隔离人群和遗传多态性。这项研究采用人类遗传学研究中的典型研究方法,选取蒙古族科尔沁、阿巴嘎旗、卫拉特、布里亚特、苏尼特和喀尔喀等六个代表性的蒙古族部落健康人群为研究对象,采用全基因组测序和生物信息学分析方法,初步构建了蒙古族人群的遗传图谱,丰富了该地区和当今东亚人的基因组信息,并解决了东北亚人群的进化以及扩散等重大科学问题。
该成果是我校积极推进科研创新、学术兴校所取得的重大标志性科研成果。它对进一步促进人类遗传学研究以及蒙古族人群的精准医学研究和个体化用药指导方面具有重要的科学意义。

样本地理分布和变异

群体遗传结构

东亚群体与其他族群的系统发生树

白海花教授