昆明植物所提出东亚鼠尾草属物种新分类系统

日期:2018年10月16日 来源:www.kib.cas.cn 作者:系统管理员 【打印】 【关闭】

  鼠尾草属(Salvia L.)为唇形科第一大属,全球980种左右,物种识别与鉴定极其困难,属下分类系统长期饱受争议。该属植物很多种类具有重要的药用价值(如丹参S. miltiorrhiza Bunge、萨尔维亚S. officinalis L.等)和观赏价值(如一串红S. splendens Sellow ex Wied-Neuw.、墨西哥鼠尾草:S. leucantha Cav.等)。该属在全球共有三个多样化中心:中/南美洲(约500种),亚洲西南部及地中海地区(约250种),东亚(约100种)。

  该属植物因具独特的杠杆状雄蕊结构成为传粉生态学家的宠儿,也正因鼠尾草属因具有杠杆状雄蕊这一独特结构而被认为是单系类群。但分子系统学研究结果表明传统的鼠尾草属不是单系类群,近缘属迷迭香属Rosmarinus L.、分药花属Perovskia Karel.Dorystaechas Boiss. & Heldr. ex Benth.Meriandra Benth., Zhumeria Rech. & Wendelbo的种类嵌入其中。美洲和欧洲的学者对中南美洲和亚洲西南部两个分布中心的鼠尾草属物种开展了详细的研究工作。东亚是鼠尾草属的分布中心之一,其中有超过80%的种类分布在中国,且大多为中国特有物种,但相关的研究工作极为匮乏,成为在世界范围内全面认识和探讨鼠尾草属系统亲缘、生物地理格局成因及性状演化研究的瓶颈

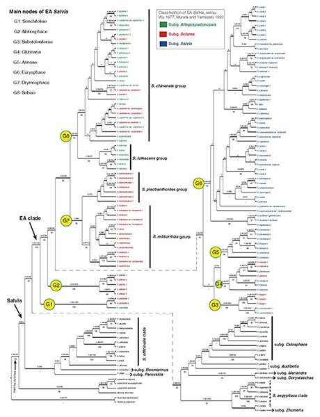
  经过近7年的研究,中国科学院昆明植物研究所植物经典分类与植物多样性研究团队东亚特征成分研究组与日本、美国同行进行深度合作,对东亚鼠尾草物种进行了系统的研究(Hu et al., 2013, 2016, 2017; Hu & Peng 2015; Xiang et al., 2016; Bryan et al., 2017)。结合野外调查及馆藏标本的研究,团队成员在东亚地区广泛收集鼠尾草属样本共78种,10变种,3变型,重建了鼠尾草属东亚分支的系统发育框架,研究了该地区鼠尾草属雄蕊结构多样性,深入论证了东亚鼠尾草属分支为一单系类群,并全面澄清了东亚鼠尾雄蕊结构的多样性并提出了雄蕊演化的新观点。综合形态学、生物地理、分子系统学等研究证据,提出了东亚鼠尾草属物种新的分类系统,建立了一新亚属,即东亚鼠尾草亚属(Salvia subg. Glutinaira)并将其划分为8个组。该研究不仅为全面认识东亚鼠尾草属物种多样性与系统演化奠定了坚实基础,也为进一步在全球范围内后续开展鼠尾草属系统发育、生物地理格局研究奠定了坚实基础。

  该项研究的部分结果以Phylogeny and staminal evolution of Salvia (Lamiaceae, Nepetoideae) in East Asia发表于植物学研究经典期刊Annals of Botany上,并被遴选为封面文章。同时该论文第一作者胡国雄博士及共同通讯作者向春雷博士还应邀参加了2018年度美国植物学会年会的鼠尾草属专题会议,并分别做了题为“East Asian Salvia: New combinations, new taxa, and staminal evolution”“Molecular phylogeny and taxonomy of East Asian Salvia (Lamiaceae, Nepetoideae)”的学术报告,进一步加强了与国际同行的交流。

  文章链接

 

期刊封面 

 

1 东亚鼠尾草属植物的形态多样性 

 

2 东亚鼠尾草属分枝(EA clade)系统发育关系,示其划分为8个组(G1-G8 

 

3 东亚鼠尾草属植物雄蕊结构演化趋势 

  (责任编辑:李雪)

分享到: