
图片说明:寨卡减毒活疫苗特异杀伤胶质瘤干细胞 来源:军事医学研究院
胶质母细胞瘤是人类肿瘤中恶性程度最高的肿瘤之一,患者平均生存期只有14个月左右,常规的治疗后患者复发率几乎达到100%。日前,军事科学院军事医学研究院联合国内外多家科研单位协同攻关,成功将寨卡病毒疫苗株开发为新型溶瘤病毒,为胶质母细胞瘤的临床治疗开辟了新的方向。该研究于2018年9月18日在线发表于美国微生物学会权威期刊mBio上。
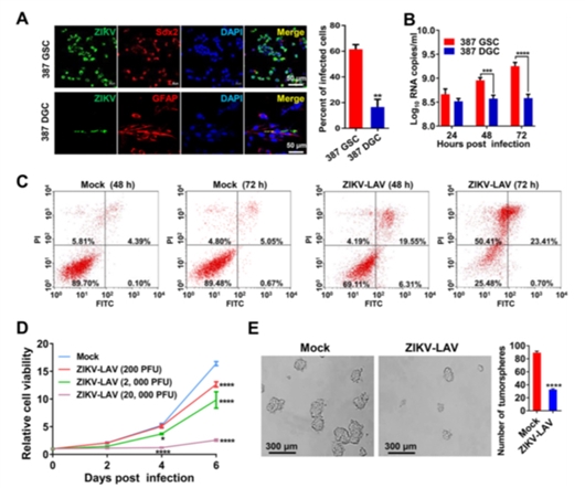
2017年,军事医学研究院秦成峰团队与合作人员共同发现寨卡病毒可以特异地感染和杀伤神经前体细胞和神经干细胞 ,并因此研发了不同类型的寨卡减毒活疫苗。实验表明,该疫苗株颅内注射亦非常安全,不会导致任何神经症状和行为学异常,神经毒力比目前广泛使用的乙脑疫苗还要低。
在此基础上,研究人员进一步在细胞水平评估了寨卡疫苗株对胶质瘤干细胞的溶瘤活性。结果发现,寨卡疫苗株可高效感染胶质瘤干细胞,并快速诱导大量细胞死亡,阻止肿瘤球形成。更重要的是,寨卡疫苗株仅对胶质瘤干细胞表现出较高的杀伤效果,对分化后的胶质瘤细胞感染率非常低,能够有效避免“误伤”正常脑细胞。
科学家分析,寨卡病毒感染胶质瘤干细胞可以同时激活细胞凋亡相关蛋白、炎症因子、I型干扰素相关基因等多种关键信号分子的表达,这表明寨卡疫苗的抑瘤作用可能是通过不同信号通路协同作用实现的。