首 页
机构概况
政策法规
项目指南
申请资助
共享传播
国际合作
信息公开
内容简介
编辑委员会
前言
国家自然科学基金改革举措
申请须知
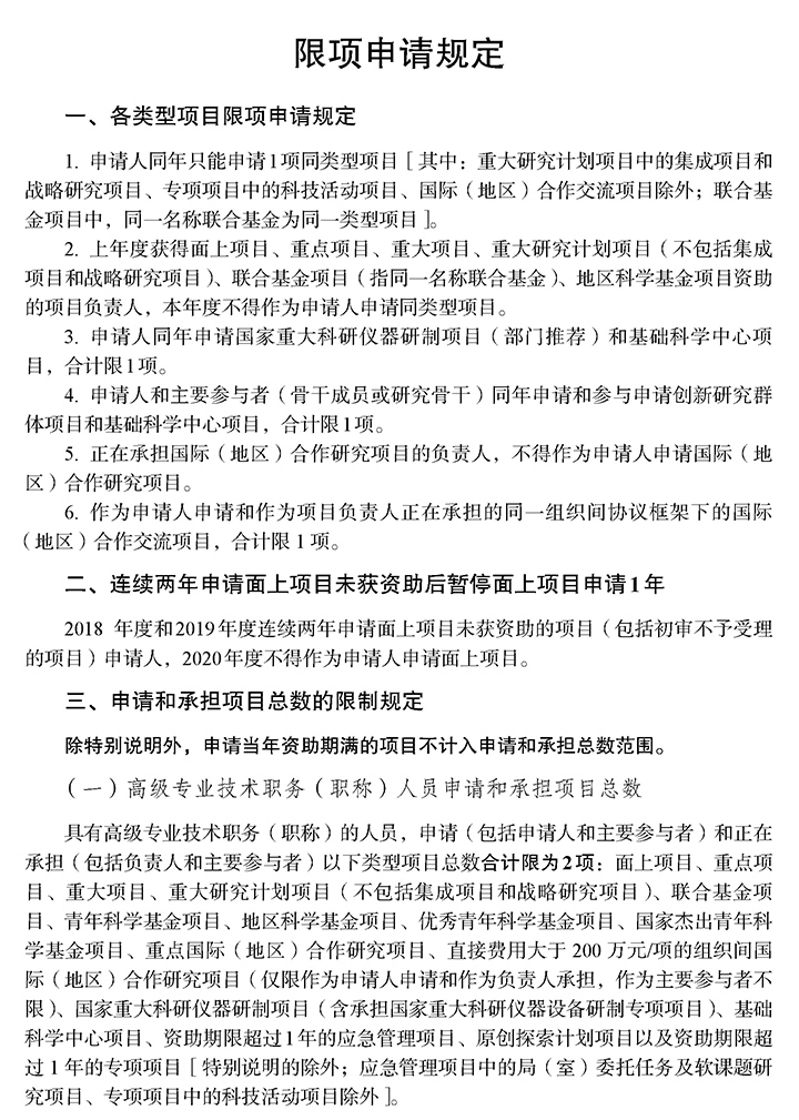
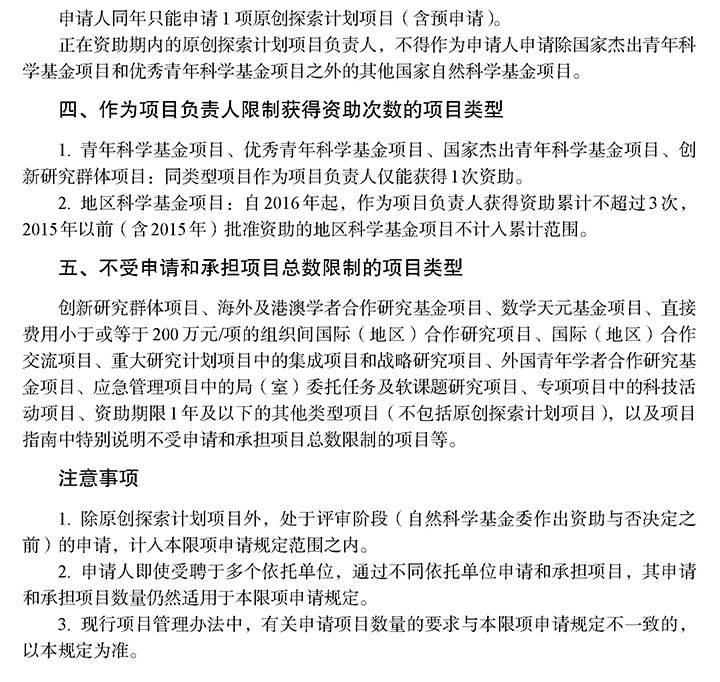
限项申请规定
面上项目
数理科学部
化学科学部
生命科学部
地球科学部
工程与材料科学部
信息科学部
管理科学部
医学科学部
重点项目
数理科学部
化学科学部
生命科学部
地球科学部
工程与材料科学部
信息科学部
管理科学部
医学科学部
重大研究计划项目
青年科学基金项目
数理科学部
化学科学部
生命科学部
地球科学部
工程与材料科学部
信息科学部
管理科学部
医学科学部
地区科学基金项目
数理科学部
化学科学部
生命科学部
地球科学部
工程与材料科学部
信息科学部
管理科学部
医学科学部
优秀青年科学基金项目
国家杰出青年科学基金项目
创新研究群体项目
基础科学中心项目
国际(地区)合作研究与交流项目
联合基金项目
数学天元基金项目
国家重大科研仪器研制项目
国家自然科学基金申请代码
附录
首页
>>
项目指南
>>
2020年项目指南
>>
限项申请规定
限项申请规定