• 首 页
  • 机构概况
  • 政策法规
  • 项目指南
  • 申请资助
  • 共享传播
  • 国际合作
  • 信息公开

  • 内容简介
  • 编辑委员会
  • 前言
  • 国家自然科学基金改革举措
  • 申请须知
  • 限项申请规定
  • 面上项目
    • 数理科学部
    • 化学科学部
    • 生命科学部
    • 地球科学部
    • 工程与材料科学部
    • 信息科学部
    • 管理科学部
    • 医学科学部
  • 重点项目
    • 数理科学部
    • 化学科学部
    • 生命科学部
    • 地球科学部
    • 工程与材料科学部
    • 信息科学部
    • 管理科学部
    • 医学科学部
  • 重大研究计划项目
  • 青年科学基金项目
    • 数理科学部
    • 化学科学部
    • 生命科学部
    • 地球科学部
    • 工程与材料科学部
    • 信息科学部
    • 管理科学部
    • 医学科学部
  • 地区科学基金项目
    • 数理科学部
    • 化学科学部
    • 生命科学部
    • 地球科学部
    • 工程与材料科学部
    • 信息科学部
    • 管理科学部
    • 医学科学部
  • 优秀青年科学基金项目
  • 国家杰出青年科学基金项目
  • 创新研究群体项目
  • 基础科学中心项目
  • 国际(地区)合作研究与交流项目
  • 联合基金项目
  • 数学天元基金项目
  • 国家重大科研仪器研制项目
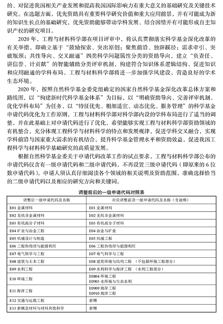
  • 国家自然科学基金申请代码
  • 附录

首页 >> 项目指南 >> 2020年项目指南 >> 面上项目 >> 工程与材料科学部

面上项目